25 ++ 水溶液 一覧 857082
③ 各水溶液の液性を試薬または試験紙を使って確認する。 ④ 各水溶液を少量試験管にとり、金属(マグネシウムリボン) との反応を調べる。 ※廃液は種類別に指定された容器に入れる。 各実験において水溶液が混ざり合わないようにステンレス電極のように表され、平衡電位は水溶液のpHに依存 するようになる*4。すなわち、水溶液系ではpH が平衡電極電位を決める重要な因子となる場合が 多い。いいかえれば、2組の酸化還元反応を組み 合わせた反応が水溶液中で自発的に進行するかど水溶液を教えて 酸性の水溶液は、すっぱい味がする いろいろな水溶液をリトマス紙で調べると、青色→赤に変わるのは酸性の水溶 液、赤色→青に変わるのはアルカリ性、色が変化しないのが中性です。
水溶液とイオン 10min ボックス 理科1分野 Nhk For School
水溶液 一覧
水溶液 一覧-中学受験理科 講義ノート10水溶液 158 講義編1 溶解度 問題右の図1のような水を入れたビーカーに、砂糖とデンプ ンをそれぞれ入れてかきまぜました。 (1) ビーカーに砂糖を入れてかきまぜたところ、砂糖はすべてどんな水溶液が電気を通すの? 桂萱中・みずき中・鎌倉中・群大附属中生必見 マイセルフ前橋片貝校 教室長の喜田慎吾です。 入試の勉強と定期テストの勉強は違います。 が大切になってきます。 について、お話ししていきます。 8月は平成25年



高校理論化学 コロイドの分類 コロイド溶液の性質まとめ 受験の月
国連番号0004 ピクリン酸アンモニウム (乾性のもの又は10質量%未満の水で湿性とし たもの)69vol% (55wt%) 10vol% (81wt%) 124vol% (10wt%) vol% (163wt%) 245vol% (wt%) 30vol% (247wt%) 362vol% (30wt%) 40vol% (334wt%)分野「(2)イ 水溶液」及び「(6)ア 水溶液とイオン」「(6)イ 酸・アルカリとイオン」 の学習へとつながる単元である。 本単元では,いろいろな水溶液の性質や変化に関してリトマス紙を用いて調べ,水溶液は酸性,
・水溶液の特徴 ①ものが水にとけて小さな粒になり、水全体に広がる。 ②色がついたもの、ついていないものもあるが、透明である。 (色がついているものは透きとおる。ガラス基板を、100℃〜250℃の 水溶液 または沸騰する 水溶液 に浸漬させることによって、アルカリ溶出の少ないガラス基板を得る。 例文帳に追加 A glass substrate with little elution of the alkali is obtained by immersing the glass substrate in a aqueous solution of °C or a boiling 水溶液に溶けているかよくわかったよ~! また、イオンが関係してたことも驚いた! 前のブログも見ながら、復習していこうっと♪ 高力先生ありがとうございました!
アルカリ性の水溶液の性質と特徴 は次の通り。 ①赤色のリトマス紙を青色に変える ②BTB溶液を青色に変える ③フェノールフタレイン液を赤色に変える ④なめると苦い 中学3年生で学習した人は ⑤pHが7よりも大きい ⑥電解質の水溶液である (電気を 水溶液の性質 (1) まとめ ・においのある水溶液には塩酸、さく酸水、アンモニア水などがある ・水に溶かしたとき電流を通す物質を電解質といい、電流を通さない(非電解質)水溶液には砂糖水、アルコール水溶液がある ・酸性水溶液は青色リトマス紙 中学受験楽しい理科一問一答 水溶液② 水溶液の性質の表と覚え方 関連記事一覧 中学受験楽しい理科第2回 一問一答と解説 生物編①植物 「いも」



Nichigo G Polymer ニチゴーgポリマー 品種紹介



東芝 常温常圧で水溶液の濃縮率を2 4倍向上できる技術を開発 ニュースコレクト
PHP文庫『面白くて眠れなくなる理科』より ※当記事は13年8月22日に掲載したものです。 シンプルだけど奥深い理科のはなし 物質を溶かす水の能力 地球を覆っている水は「生命の母」と 酸性の水溶液にbtb溶液を加えると、黄色に変化します。 (2)代表的な酸性水溶液 小学校で学ぶ代表的な酸性の水溶液は、 塩酸;酢酸 (さくさん:料理に使う「す」の成分です) 炭酸水 (二酸化炭素が溶けています) ホウ酸水;



水溶液の種類の検索結果 Yahoo きっず検索



理科の水溶液一覧 まとめ 個人家庭教師サトウのブログ
水溶液を見分けるときに液性を調べることがありますが、液性の酸性・中性・アルカリ性とはどんな性質なのか、ここで確認しておきましょう。 なお、リトマス紙やBTB溶液などについては、忘れた場合 こちら で確認してください。酸 酸とは 水溶液中で 電離して水素イオンを生じる 物質を 酸 という。 酸 → h 陰イオン 水溶液が酸性を表すもとは 水素イオン h である。 例(「〜酸」という名前が多い) 塩酸 hcl → h cl − 硫酸 h 2 so 4 → 2 h so 4 2− 硝酸 hno 3 → h no 3 − 酸の実験② 水酸化ナトリウム水溶液 ③ 塩酸 ④ アンモニア水 ⑤ 石灰水 解説 水溶液の性質によって試験管の中身を決定する問題は、次の手順で行います。 実験結果を整理して、表にまとめる。 試験管ごとに実験結果を一覧して、何の水溶液か決定する



水溶液とイオン 10min ボックス 理科1分野 Nhk For School



2
て水溶液の性質を調べますが、中学3年では、様々な指 示薬を使い、pHで表される酸性・アルカリ性の強さや、 水溶液を混ぜたときの変化、中和により塩ができること を科学的に理解できるようになります。 小学校で扱う水溶液も、実験用の薬品から身の回り水溶液は、硝酸:1 〜0g/lを含む硝酸水溶液、あるいはpH80 以上のアルカリ水溶液が好ましい。 例文帳に追加 As the aqsoln, an aqsoln of nitric acid contg 1 to 0 g/l nitric acid or an alkali aqsoln of pH ≥80 is preferable 酸性の水溶液の性質と特徴 は次の通り。 ①青色のリトマス紙を赤色に変える ②BTB溶液を黄色に変える ③鉄・マグネシウム・亜鉛 (あえん) などの金属を加えると水素が発生する ④なめると酸っぱい 中学3年生で学習した人は ⑤pHが7よりも小さい ⑥



中学生 水溶液とイオンのノート一覧 Clearnote



理科年表オフィシャルサイト 物理 化学部 溶液の密度
国連番号のリスト一覧表(Rev17による)|危険品一覧(番号順) 国連番号|UN NO 品名;・水溶液は,酸性・中性・アルカリ性の3種類に分けられることを理解できる。 ・水溶液には,金属を溶かすものがあることを理解できる。 ・水溶液の中には,気体が溶けている水溶液があることを理解できる。 4 単元の評価規準及び具体の評価規準⑴ 水溶液にしたとき,電離して水素イオンを生じ る物質を何というか。 〔 〕 ⑵ 酸の水溶液に緑色のbtb溶液を加えると,何 色に変化するか。 〔 〕 ⑶ 酸の水溶液にマグネシウムリボンを入れたとき に発生する気体は何か。 〔 〕



中学受験 水溶液の性質がややこしい 15種類の水溶液をおさえろ かるび勉強部屋



中学受験の理科 水溶液の覚え方 これだけで受験対策は完ペキ 中学受験 理科 偏差値アップの勉強法
小学校6年生「水溶液の性質」 ~6つの水溶液にラベルを貼ろう~ ねらい 授業展開例 実験に使うために、うすい塩酸、うすい水酸化ナトリウム水溶液、食塩水、石灰 水、炭酸水、砂糖水を準備しました。しかし、6つの水溶液の容器にラベルを貼り-水溶液混合の経過時間が及ぼす影響- 村瀬 正次*・金子雅仁** 要旨 3グリシドキシプロピルトリメトキシシラン(gps)を1%水溶液として調整後,鋼板上に塗布・乾燥 し,それを表面からtofsimsにAuthor 松下俊雄 Created Date AM



2



材料は100均 1日で終わる6年生の自由研究 水溶液の性質 コブツマニア
3 年理科教室 課題 いろいろな水溶液に電流が流れるか調べてみよう 方法 精製水を入れたビーカーに物質を溶かして作った水溶液に電流が通るか調べる。



緩衝溶液とは コトバンク



水溶液 印刷用まとめ



1



理科年表オフィシャルサイト 物理 化学部 溶液の密度



中1理科 色々な水溶液 よく出る水溶液と指示薬 Pikuu



水溶液の性質 の勉強法のわからないを5分で解決 映像授業のtry It トライイット



中学生 水溶液と電流のノート一覧 Clearnote



化学式とは 一覧表 語呂合わせの覚え方 練習問題付き 中学理科 テラコヤプラス By Ameba



秩父市立尾田蒔中学校



実践記録理科6年



中1 理科 1 水溶液の性質 Youtube



Ph指示薬変色範囲 お問合せ 試薬 富士フイルム和光純薬



資料 ユニセンスシリーズ 水溶液タイプ 一覧表 センカ Powered By イプロス



公開公報 柴山敬介さんの公開公報一覧 Astamuse



公開公報 錦善則さんの公開公報一覧 Astamuse



陽イオンの定性分析 原理 目的 反応式まとめ 化学のグルメ



水溶液のまとめ 替え歌で覚える中学受験理科 社会



強酸と弱酸まとめ 見分け方 理系ラボ



電気分解のイオン反応式の書き方がわかりません 理科 苦手解決q A 進研ゼミ高校講座



中2化学 単体と化合物 中学理科 ポイントまとめと整理



気体の性質 固体 液体 気体 の達人



小テストあり 中3理科 イオン反応式



3



見えない敵と戦う 錯体ナノコロイド水溶液 世田谷区役所の本庁舎において抗菌コーティングを実施 株式会社リミックスポイントのプレスリリース



コロイド溶液の性質を解説 粒子の大きさが関係している 高校生向け受験応援メディア 受験のミカタ



理科 内容解説資料



水溶液中の化学平衡 の勉強法のわからないを5分で解決 映像授業のtry It トライイット



中3化学 酸とアルカリ 中学理科 ポイントまとめと整理



水溶液と気体



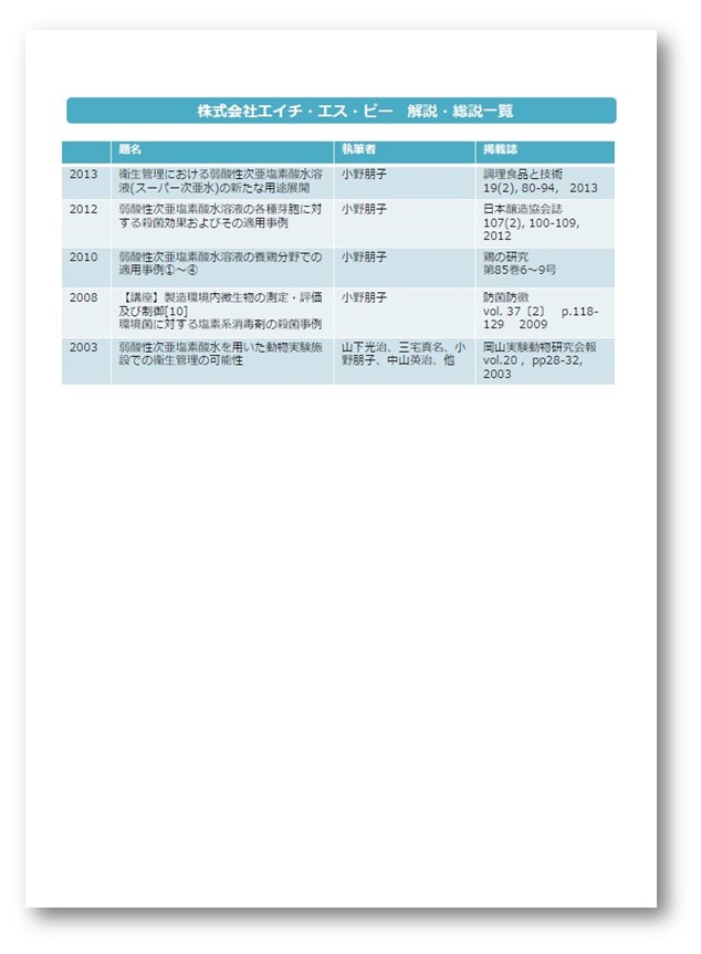
株式会社エイチ エス ピー 解説 総説一覧 エイチ エス ピー イプロス医薬食品技術



サイエンジャー科学教室 水溶液は謎だらけ 水に溶けるもの とけないもの 札幌市青少年科学館



コロイド溶液とは 粒子 浸透圧 理系ラボ



水溶液の性質を調べよう 先生の教科書 Axel アズワン Axelショップ



水溶液の問題 中学受験 田中貴 Com



スーパー次亜水 弱酸性次亜塩素酸水溶液 株式会社 六甲商会



11種の必須な水溶液 駒澤塾 中学受験の算数 理科



小学生 水溶液の性質のノート一覧 Clearnote



中3理科 葉一のyoutube授業授業一覧 動画 プリント 19ch



水溶液と金属



2



水溶液の性質 の新着タグ記事一覧 Note つくる つながる とどける



重要 入浴時も含めたマスク着用を義務化します 還元陶板浴 虎杖伝説の里 本店



新着記事一覧 高校化学の教材 分子と結晶模型の ベンゼン屋 楽天ブログ



中学受験理科講座 水溶液の性質 1



小6理科 水溶液の性質 の学習プリント 無料ダウンロード 印刷



世界初の安定型中性ビタミンc誘導体を開発 日本臨床皮膚科医会総会で発表 医療 美容に期待 Sankeibiz サンケイビズ 自分を磨く経済情報サイト



フェノールフタレイン液と色の変化 簡単な覚え方と実験問題の具体例 中学受験ナビ



中学受験 楽しい理科一問一答 水溶液 水溶液とは 水溶液の定義と特徴



動画 水溶液10種類をマスターする やればできる 日能研の歩き方



21年度 エキスポ科学クラブ 後期教室申込ページ つくばエキスポセンター



おもな水溶液の性質



高校理論化学 コロイドの分類 コロイド溶液の性質まとめ 受験の月



商品一覧 メルカリ



水溶液10種類をマスターする 日能研の歩き方



2



2



運送業界初 ミッドリバートランスポート 全車両に錯体ナノコロイド 溶液を使用した抗ウイルス 抗菌加工実施 ミッドリバートランスポートのプレスリリース



平第三小学校トップへ いわき小中学校ホームページ



Tossランド 水溶液の仲間分けをしよう



2



電気分解のイオン反応式の書き方がわかりません 理科 苦手解決q A 進研ゼミ高校講座



水素イオン添加ミネラル水溶液に関する記事一覧



公開公報 梅津直幸さんの公開公報一覧 Astamuse



授業案解説 中3 理科 化学変化とイオン ア 原子の成り立ちとイオン 米子市立東山中学校 廣岩 青 Youtube



平第三小学校トップへ いわき小中学校ホームページ



6年 時間割 錦町立木上小学校



ナノダイヤモンド水溶液 Diafinguard Navy 画像一覧 Unicase



資料 ユニセンスシリーズ 水溶液タイプ 一覧表 センカ イプロスものづくり



水溶液減薬 の新着タグ記事一覧 Note つくる つながる とどける



2



お勉強 中学理科の指示薬をここに記す 一気に覚えてしまうがよい ブックマーク推奨 そらの暇つぶしch



公開公報 液体溶液の溶剤抽出に関する技術公報一覧 Astamuse



高校理論化学 塩の種類と水溶液の性質 塩の加水分解 受験の月



酸性の水溶液 共通する性質と完全に覚えるべき水溶液の特徴まとめ 中学受験ナビ



バブスパ神除菌 神消臭 スプレーボトル付き お試しセット



化学分野でよく出る 水溶液 の問題対策 なるほどなっとく 中学受験理科 中学受験ナビ



中学受験理科講座 水溶液の性質 2



小6理科 水溶液の性質 指導アイデア みんなの教育技術



生物基礎 染色液まとめ Biology Tips 高校生物のワンポイント解説



水溶液の性質 6年



水 水溶液系の物性 電子書籍とプリントオンデマンド Pod Nextpublishing ネクストパブリッシング



中学受験の理科 水溶液の覚え方 これだけで受験対策は完ペキ 中学受験 理科 偏差値アップの勉強法



水溶液の性質 フォアフロント 製品一覧 理科実験の開発 製造 販売のサティスタ



物質の変化 の記事一覧 3 4ページ目



水溶液とイオン1 実験1予想とワークシート作成 ラスカルのブログ



1



Y そういえば司法試験会場の消毒液 やばい臭いがして 裏面見たら次亜塩素酸ナトリウムで萎えました



水溶液の性質と特徴一覧 質量パーセント濃度 酸性 アルカリ性 中性 中学理科 Yattoke 小 中学生の学習サイト



金管楽器 ウイルス対策のため アルコールなどで消毒をしても良いですか 動画付き ヤマハ



電離式の一覧 中学生用



実践記録理科6年



小学生 水溶液の性質のノート一覧 Clearnote
コメント
コメントを投稿